国家医保局发文:2026年医院检查启动,新增3大领域
提交者:
发表时间:2026-4-20
点击次数:15
来源:国家医保局
4月14日,国家医保局发布《国家医疗保障局持续开展定点医药机构违法违规使用医保基金自查自纠工作》的通知,决定在全国范围内组织开展2026年定点医药机构违法违规使用医保基金自查自纠工作。
新增3大领域!全面严查12个重点领域
《通知》明确,自查自纠聚焦重点领域“逐渐细化、持续深化”。在既往心血管内科、骨科、血液净化、康复、医学影像、临床检验、肿瘤、麻醉、重症医学等9个重点领域的基础上,本年度进一步将口腔、内分泌、精神医学3个领域纳入自查自纠范围。各地医保部门以此为基础,结合实际组织开展自查,确保全面覆盖、不留死角。
具体检查内容如下:
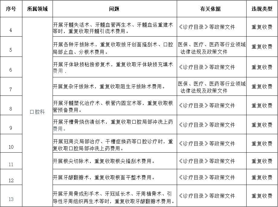
口腔类
内分泌类
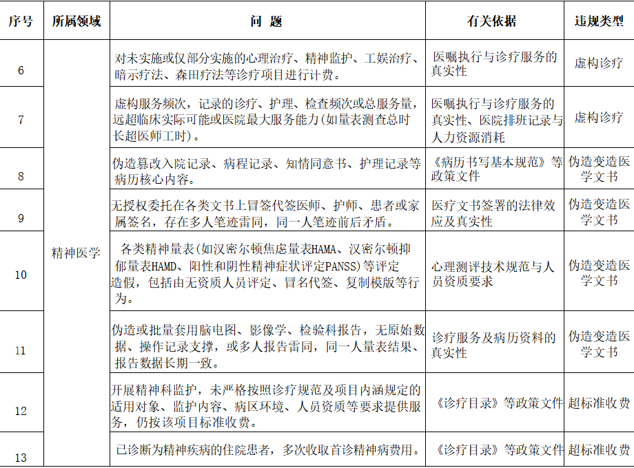
精神医学
3个阶段有序推进
值得注意的是,本次自查自纠工作分3个阶段有序推进。
一是细化制定本地清单。
国家医保局已下发2026年定点医药机构违法违规使用医保基金典型问题清单,各地医保部门已于3月底前结合本地医保政策、诊疗项目规范,对问题清单进行细化完善。
二是组织全面自查。
各地医保部门组织辖区内所有定点医药机构,对照本地化问题清单,于4月底前完成对2024—2025年期间医保基金使用情况的全面自查,并及时追回违规使用的基金。
三是开展抽查复查。
5月起,国家医保局将组织对各地自查自纠情况进行抽查复查。
本次全国范围内定点医药机构的自查自纠工作,是持续保持基金监管高压态势、推动监管关口前移的重要举措。通过引导定点医药机构压实自我管理主体责任,进一步筑牢基金安全防线,提升基金使用效能,守护好人民群众的“看病钱”“救命钱”。
武汉九鼎医院管理顾问是一家集医院发展战略、医院文化、医院人力资源、医院绩效管理等咨询模块为一体的医院管理咨询公司。如有咨询需求请拨打热线:027-82444583。
更多资讯请访问 医院绩效咨询 https://www.yyjg.net
新增3大领域!全面严查12个重点领域
《通知》明确,自查自纠聚焦重点领域“逐渐细化、持续深化”。在既往心血管内科、骨科、血液净化、康复、医学影像、临床检验、肿瘤、麻醉、重症医学等9个重点领域的基础上,本年度进一步将口腔、内分泌、精神医学3个领域纳入自查自纠范围。各地医保部门以此为基础,结合实际组织开展自查,确保全面覆盖、不留死角。
具体检查内容如下:
口腔类
内分泌类
精神医学
3个阶段有序推进
值得注意的是,本次自查自纠工作分3个阶段有序推进。
一是细化制定本地清单。
国家医保局已下发2026年定点医药机构违法违规使用医保基金典型问题清单,各地医保部门已于3月底前结合本地医保政策、诊疗项目规范,对问题清单进行细化完善。
二是组织全面自查。
各地医保部门组织辖区内所有定点医药机构,对照本地化问题清单,于4月底前完成对2024—2025年期间医保基金使用情况的全面自查,并及时追回违规使用的基金。
三是开展抽查复查。
5月起,国家医保局将组织对各地自查自纠情况进行抽查复查。
本次全国范围内定点医药机构的自查自纠工作,是持续保持基金监管高压态势、推动监管关口前移的重要举措。通过引导定点医药机构压实自我管理主体责任,进一步筑牢基金安全防线,提升基金使用效能,守护好人民群众的“看病钱”“救命钱”。
武汉九鼎医院管理顾问是一家集医院发展战略、医院文化、医院人力资源、医院绩效管理等咨询模块为一体的医院管理咨询公司。如有咨询需求请拨打热线:027-82444583。
更多资讯请访问 医院绩效咨询 https://www.yyjg.net
免责声明
本网站转载的所有文章的版权归版权人所有,本站采用的非本站原创文章无法一一和版权者联系,如涉及作品内容、版权和其它问题,请及时与本站联系,我们将在第一时间给予删除等相关处理。



鄂公网安备 42010602003778号
恭喜您,新账户注册成功!
修改密码